新闻中心
防雷技术 | 基于隧穿磁阻效应的数字化电涌保护器研制
发表时间:2025-07-28 11:39:33
Image


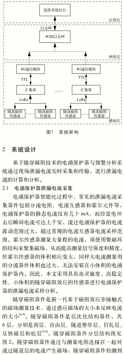
基于隧穿磁阻效应的数字化电涌保护器研制

鲍慢慢

山东科信电气有限公司


全文发表在《农村电气化》2025.3

摘要: 针对传统电涌保护器智能化和数字化程度较低的问题,提出了基于隧穿磁阻效应电涌保护器泄漏电流采集方法,并设计了基于该方法的软硬件。测试结果表明,所研制的数字化电涌保护器可准确测量泄漏电流,系统预警准确率100%,提升了电涌保护器故障检出率,保障了新型电力系统安全可靠运行。


Image
自然界中的雷电不可能消失
人类对技术进步的向往和冲动也不可能终止
技术进步带来的潜在威胁
只能靠技术的继续进步来解决
Image